天津限号最新消息(天津限号2021最新限号规则)

天津五月五号限号吗?

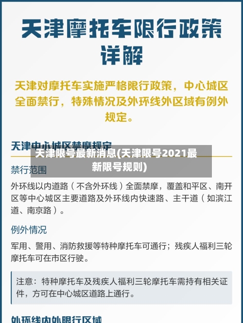
天津五月五号不限号。最新消息:5月3日下午 ,“天津交警”官方微博针对网友提问明确回应:5月5日不限号 。不限行规定:自2022年3月15日起,天津市为全力服务保障疫情防控大局,经市疫情防控指挥部同意 ,暂停实施机动车尾号限行及外埠 、区域号牌小客车高峰限行措施。限行措施恢复时间将另行通知 ,截至5月暂未恢复。

天津限号最新消息(天津限号2021最新限号规则)-第1张图片

024年和2025年5月5日深圳均不限行 。在2024年,五一劳动节放假时间是5月1日至5月5日,深圳在节假日对外地车不限行 ,所以该年5月5日深圳不限行 。不过,2024年4月28日、5月11日虽为周末,但因劳动节放假补班 ,这两天深圳外地车限行。

天津限号最新消息(天津限号2021最新限号规则)-第2张图片

限行时间:五月五号同样为工作日,限行时间也为上午7:00-9:00,下午16:30-18:30。限行规则:根据车牌尾号最后一位数字对应的日期限行 。具体限行尾号需根据当月的工作日日历来确定。例如 ,如果五月五号是星期五,则尾号为5和0的车辆禁止通行。

天津限号最新消息(天津限号2021最新限号规则)-第3张图片

025年5月5号高速免费 。今年五一假期从5月1日到5月5日,共计5天 ,7座以下(含7座)小型客车免费通行时间为5月1日0时至5月5日24时。据交通运输部4月23日例行新闻发布会上公路局有关负责人介绍,今年五一假期7座及以下小型客车可享受此免费政策。

025年五一假期从5月1日至5月5日,这期间属于法定节假日 。按照2025西安机动车限行规定 ,法定节假日和公休日机动车尾号不限行 ,若公休日因法定节假日调休为工作日的,同样不限行。所以2025年5月5日当天西安不限行,市民可驾车出行。

天津2026新一轮限号表

〖壹〗、限行时间尾号限行:工作日7:00-19:00 ,法定节假日调休上班的周末不限行;早晚高峰限行:外埠及区域指标车辆工作日7:00-9:00 、16:00-19:00限行 。限行尾号(20230-20228)周一:2和7;周二:3和8;周三:4和9;周四:5和0;周五:1和6;周六/日:不限号。

〖贰〗 、026年6月29日-9月27日:星期一到星期五限行尾号依次为1和2和3和4和5和0。2026年9月28日-12月27日:星期一到星期五限行尾号依次为5和0、1和2和3和4和9 。2026年12月28日-2027年3月28日:星期一到星期五限行尾号依次为4和5和0、1和2和3和8 。

〖叁〗 、第一轮周期(2025年12月29日-2026年3月29日):周一限行尾号3和8,周二限行4和9,周三限行5和0 ,周四限行1和6,周五限行2和7。第二轮周期(2026年3月30日-2026年6月28日):周一限行尾号2和7,周二限行3和8 ,周三限行4和9,周四限行5和0,周五限行1和6。

〖肆〗、限行时间:每天7:00-19:00(节假日除外) 。限行区域:外环线(不含)以内道路。

〖伍〗、025年12月29日至2026年3月29日 ,新一轮尾号限行轮换,星期一到星期五限号尾号依次为3和4和5和0 、1和2和7(尾号为字母按0号管理),外埠车辆早晚高峰(7:00 - 9:00、16:00 - 19:00)需遵守额外限行规定 ,可申办通行凭证。

天津外地车怎么限号

〖壹〗、外地车在天津需要遵守的限行规则主要包括以下几点:早晚高峰限行:时间:工作日7时至9时和16时至19时 。限行对象:外埠牌照机动车(北京牌照小型 、微型载客汽车除外)。限行范围:外环线(不含)以内道路。

〖贰〗、天津外地牌照限行规定分为尾号限行和早晚高峰限行 。尾号限行方面 ,时间是工作日每天7时至19时(因法定节假日放假调休而调整为上班的星期星期日除外)。规则为外环线(不含)以内道路,按车牌尾号区域限行。

〖叁〗、天津市对外地车辆限行规定主要包括限号规则 、限行时间及区域、通行凭证和处罚标准等方面 。限号规则限行周期为2025年6月30日 - 9月28日(每13周轮换)。工作日(尾号为字母按0管理)限行尾号为:周一0;周二6;周三7;周四8;周五9;周六和周日不限行。

〖肆〗、限行时间及范围尾号限行:工作日的7:00 - 19:00,在外环线(不含)以内道路实施限行 。早晚高峰限行:工作日的7:00 - 9:00 、16:00 - 19:00 ,禁止外埠号牌(北京小型客车除外)在外环线(不含)以内道路通行 。备注信息若车牌尾号为英文字母,则按0号管理。法定节假日调休上班的星期六日不限行。

2026年天津限号表

〖壹〗 、026年6月29日-9月27日:星期一到星期五限行尾号依次为1和2和3和4和5和0 。2026年9月28日-12月27日:星期一到星期五限行尾号依次为5和0、1和2和3和4和9。2026年12月28日-2027年3月28日:星期一到星期五限行尾号依次为4和5和0、1和2和3和8。

〖贰〗 、天津2026年3月30日至6月28日期间,工作日7:00-19:00(法定节假日调休上班的周末除外)实行尾号限行 ,具体规则及要求如下:限行时间尾号限行:工作日7:00-19:00,法定节假日调休上班的周末不限行;早晚高峰限行:外埠及区域指标车辆工作日7:00-9:00、16:00-19:00限行 。

〖叁〗、当前阶段限行规则(2026年3月30日至2026年6月28日)限行尾号:周一:2和7 周二:3和8 周三:4和9 周四:5和0 周五:1和6特殊规则:若机动车号牌尾号为英文字母,按0号管理。限行时间:每天7:00-19:00(节假日除外)。限行区域:外环线(不含)以内道路 。

〖肆〗 、第一轮周期(2025年12月29日-2026年3月29日):周一限行尾号3和8 ,周二限行4和9,周三限行5和0,周四限行1和6 ,周五限行2和7。第二轮周期(2026年3月30日-2026年6月28日):周一限行尾号2和7,周二限行3和8,周三限行4和9 ,周四限行5和0 ,周五限行1和6。